当前位置: 首页 > 新闻 > 足球新闻

第二批完成债务清偿俱乐部名单,不在第一批名单的全员上榜

来源:24直播网 发布时间:2025年03月30日 21:09

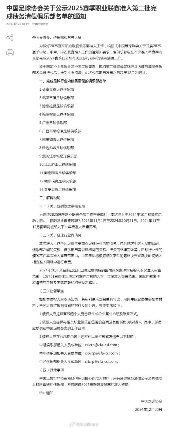
中国足协公示2025赛季职业联赛准入第二批完成债务清偿俱乐部名单,此前不在第一批名单里的长春亚泰、武汉三镇、沧州雄狮、梅州客家、广州、广西平果哈嘹、南京城市、延边龙鼎、黑龙江冰城、江西庐山、湖南湘涛、赣州瑞狮、泰安天贶全员上榜,相当于所有三级职业俱乐部都进行了完成债务清偿的公示。 ​​​

热门视频

更多 >>

足球资讯

足球录像

足球集锦

热门TAG

98nba中文录像回放 五大联赛直播 广东体育台今天节目表 中超今天直播cctv5 世界杯预选赛在线直播 央视CCTV5直播 山东体育节目表 特立尼达和多巴哥 火箭vs太阳视频直播 鲁能泰山比赛直播 亚洲杯足球直播 高清翡翠台 nba直播免费高清在线观看中文cctv5 日本足球直播免费观看直播 亚冠比赛结果今晚比分 wtt澳门直播 北京体育频道 今晚辽篮比赛现场直播 危地马拉 中央cctv5直播 中央5+今天现场直播足球 cctv5乒乓球比赛直播 中国vs日本男足直播 今天乒乓球比赛直播 nba今日赛程 央视5直播在线观看现场直播 今日乒乓比赛现场直播 cctv5中央五套高清直播 意甲最新比分及积分榜排名表 wtt乒乓球赛直播2024 上海电视台直播在线观看 云达不莱梅直播 四川女篮今晚比赛直播 纳米比亚直播 今晚女乒决赛直播 阿森纳直播 cctv5直播在线观看乒乓球比赛 cctv5+手机在线直播 cctv5在线直播回放 马达加斯加 美洲杯 中国女篮决赛直播 女篮今晚中央5+台直播 90vs足球即时比分直播 wcba女篮比赛直播在哪里看 中央1台在线直播观看 丁俊晖今天比赛直播最新 埃及 今晚cctv5十直播 nba在线观看免费直播回放 山西卫视直播 cctv5手机在线直播观看比赛直播的内容 今日乒乓球赛时间表 张伟丽比赛视频直播 韩国mbc电视台直播 今天晚上辽宁直播篮球 看球网jrs低调看直播nba 瑞超最新比分及积分榜 手机电视直播在线直播 希腊